Power Integrations ClampZero™ Active Clamp ICs
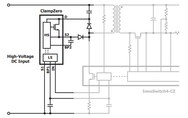
Power Integrations ClampZero™ Active Clamp ICs pairs with the InnoSwitch™4 family of ICs to eliminate energy wasted due to switching losses in the clamp and primary switch. This combination dramatically improves power supply efficiency, easily exceeding 95%, while maintaining the flyback architecture's flexibility and low component count.
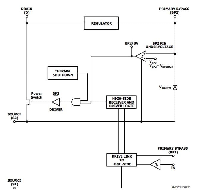
The Power Integrations ClampZero ICs are an active clamping circuit that recycles otherwise wasted leakage inductance energy. The ClampZero incorporates a high-side power switch and level shifted self-biased controller, which receives communication from a low-side transceiver connected to the InnoSwitch4 primary controller.
Zero-voltage switching is achieved by precise timing between the turn-off of the ClampZero and the turn-on of the InnoSwitch4 power switch, which completely removes turn-on losses. The overall effect of this synchronized switching, along with the InnoSwitch4 PowiGaN switch, is a flyback converter with zero primary clamp and power switching losses. This enables high-density, heatsinkless flyback designs up to 135W.
Features
- Highly integrated, compact footprint
- Eliminates switching losses in InnoSwitch4 primary switch
- Captures and recycles leakage inductance energy
- Dramatically improves power supply efficiency
- Interfaces seamlessly with InnoSwitch4
- Powered directly from InnoSwitch4 BYPASS pin
- Self-biased at start-up
- Operates in both DCM and CCM modes
- Advanced Protection / Safety Features
- Integrated temperature sensing and hysteretic thermal shutdown
- Green package
- Halogen free and RoHS compliant
Additional Resources
Videos
Application Schematic
Block Diagram
