Monolithic Power Systems (MPS) EV1660-TF-00A Evaluation Board
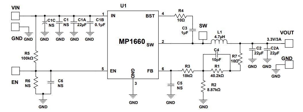
Monolithic Power Systems (MPS) EV1660-TF-00A Evaluation Board is designed to demonstrate the capabilities of the MP1660 Step-Down Converters. The MP1660 Step-Down Converters are fully integrated, high-frequency, synchronous, rectified, step-down, switch-mode converters with internal power MOSFETs. The MP1660 provides excellent load and line regulation over a wide input range in a very compact solution that achieves a 3A output current.Full protection features include short-circuit protection (SCP), over-current protection (OCP), under-voltage protection (UVP), and thermal shutdown.
Features
- Wide 4.5V to 16V operating input range
- 110mΩ/60mΩ low RDS(ON) internal power MOSFETs
- 190µA low IQ
- High-efficiency synchronous mode operation
- Power-save mode at light-load
- Fast load transient response
- 600kHz switching frequency
- Internal Soft Start (SS)
- Over-Current Protection (OCP) and hiccup mode
- Thermal shutdown
- Output adjustable from 0.6V
- Available in a SOT563 (1.6mm x 1.6mm) package
Applications
- Security cameras
- Digital set-top boxes
- Flat-panel televisions and monitors
- General purposes
Overview
Schematic
เผยแพร่แล้ว: 2564-07-06
| อัปเดตแล้ว: 2565-03-11
