Atmel / Microchip ATmega64RFR2 Wireless Module

Atmel / Microchip ATmega64RFR2 Wireless Module is a low-power CMOS 8-bit Microcontroller based on the AVR-enhanced RISC architecture combined with a high data rate transceiver for the 2.4GHz ISM (Industrial, Scientific, Medical) radio band. The ATmega64RFR2 delivers throughputs approaching 1 MIPS per MHz, offering optimal power consumption versus processing speed. The integrated radio transceiver provides high data rates from 250kb/s up to 2Mb/s, frame handling, outstanding receiver sensitivity, and high transmit output power enabling very robust wireless communication.

The AVR core of the ATmega64RFR2 Wireless Module combines a rich instruction set with 32 general purpose working registers. All 32 registers are directly connected to the Arithmetic Logic Unit (ALU). Two independent registers can be accessed with one single instruction executed in one clock cycle. The resulting architecture is very code efficient while achieving throughputs up to ten times faster than conventional CISC microcontrollers. The system includes internal voltage regulation and an advanced power management. Distinguished by the small leakage current it allows an extended operation time from battery.

The radio transceiver is a fully integrated ZigBee solution using a minimum number of external components. It combines excellent RF performance with low cost, small size and low current consumption. The radio transceiver includes a crystal stabilized fractional-N synthesizer, transmitter and receiver, and full Direct Sequence Spread Spectrum Signal (DSSS) processing with spreading and despreading. The ATmega64RFR2 is fully compatible with IEEE802.15.4-2011/2006/2003 and ZigBee standards.

The ATmega64RFR2 features 64K Bytes of In-System Programmable (ISP) Flash with read-while-write capabilities, 2K Bytes EEPROM, and 8K Bytes SRAM. The On-chip ISP Flash allows the program memory to be reprogrammed in-system trough an SPI serial interface, by a conventional nonvolatile memory programmer, or by on on-chip boot program running on the AVR core.

Atmel / Microchip ATmega64RFR2 is offered in a 64-pad QFN (Quad Flat No-lead) RoHS compliant package.

Features

  • High Performance, low power AVR 8-bit microcontroller
  • Advanced RISC Architecture
    • 135 powerful instructions 
    • 32x8 general-purpose working registers / on-chip 2-cycle multiplier
    • Up to 16 MIPS throughput at 16MHz and 1.8V
  • Network support by hardware-assisted multiple PAN address filtering
  • Advanced hardware assisted reduced power consumption
  • Non-volatile Program and Data Memories
    • 64K bytes of in-system self-programmable flash
    • 2K bytes EEPROM
    • 8K bytes internal SRAM
  • JTAG (IEEE std. 1149.1 compliant) Interface
    • Boundary-scan capabilities according to the JTAG standard
    • Extensive on-chip debug support
    • Programming of flash EEPROM, fuses, and lock bits through the JTAG interface
  • Peripheral Features
    • Multiple timer/counter and PWM channels
    • Real-time counter with separate oscillator
    • 10-bit, 330ks/s A/D converter; analog comparator; on-chip temperature sensor
    • Master/slave SPI serial interface
    • Two programmable serial USART
    • Byte-oriented 2-wire serialinterface
  • Advanced interrupt handler and power save modes
  • Watchdog timer with separate on-chip oscillator
  • Package
    • 64-pad QFN (RoHS/fully green)
    • -40°C to +125°C industrial temperature range
  • Power-on reset and low current brown-out detector
  • Fully integrated Low Power Transceiver for 2.4GHz ISM Band
    • High power amplifier support by TX spectrum side lobe suppression
    • Supported data rates: 250kb/s, 500kb/s, 1Mb/s, 2Mb/s
    • -100dBm RX sensitivity; TX output power up to 3.5dBm
    • Hardware-assisted MAC (auto-acknowledge, auto-retry)
    • 32 Bit IEEE 802.15.4 symbol counter
    • SFD-detection, spreading; de-spreading; rraming ; CRC-16 computation
    • Antenna diversity and TX/RX control
    • TX/RX 128 byte frame buffer
    • Phase measurement support
  • PLL synthesizer with 5MHz and 500 kHz channel spacing for 2.4GHz ISM band
  • Hardware security (AES, true random generator)
  • Integrated crystal oscillators (32.768kHz & 16MHz, external crystal needed)
  • 38 programmable I/O lines
  • Ultra Low Power consumption (1.8V to 3.6V) for AVR & Rx/Tx: 10.1mA/18.6mA
    • CPU active mode (16MHz): 4.1mA
    • 2.4GHz transceiver: RX_ON 6.0mA / TX 14.5mA (maximum TX output power)
    • Deep sleep mode: <700nA @ 25°C
  • Speed Grade: Up to 16MHz at 1.8V to 3.6V range with integrated voltage regulators

Applications

  • ZigBee/IEEE 802.15.4-2011/2006/2003 – full and reduced function device
  • General-purpose 2.4GHz ISM band transceiver with microcontroller
  • RF4CE, SP100, WirelessHART™, ISM applications, and IPv6/6LoWPAN

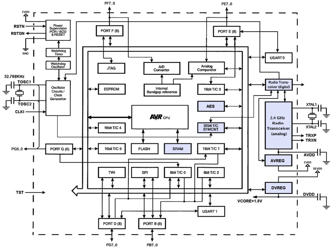
Block Diagram

Block Diagram - Atmel / Microchip ATmega64RFR2 Wireless Module

Pin Designations

Mechanical Drawing - Atmel / Microchip ATmega64RFR2 Wireless Module
เผยแพร่แล้ว: 2562-03-15 | อัปเดตแล้ว: 2566-04-27