Analog Devices / Maxim Integrated MAX16137 Evaluation Kit
Analog Devices Inc. MAX16137 Evaluation Kit allows users to evaluate the MAX16137 1% Accuracy Single-Window Voltage Monitor. The MAX16137 offers a 1% accuracy, window detector supervisory reset IC with BIST (Built-In-Self-Test) capability, and overvoltage fault output in an 8-pin TDFN package.ADI MAX16137 Evaluation Kit has several test points provided to facilitate the device's evaluation. The Evaluation Kit is fully assembled and tested over the automotive temperature range of -40°C and +125°C and is available with the MAX1613700/VY+ installed.
Features
- 1.71V to 5.5V Supply voltage range
- Push-button switch to Clear OV latch
- Proven 2-Layer 2oz copper PCB layout
- Automotive temperature range: -40°C and +125°C
- Demonstrates compact solution size
- Fully assembled and tested
Required Equipment
- MAX16137 EV kit
- 5V DC power supply (X2)
- One Digital Multimeter (DMM)
- 4-Channel scope oscilloscope
Layout
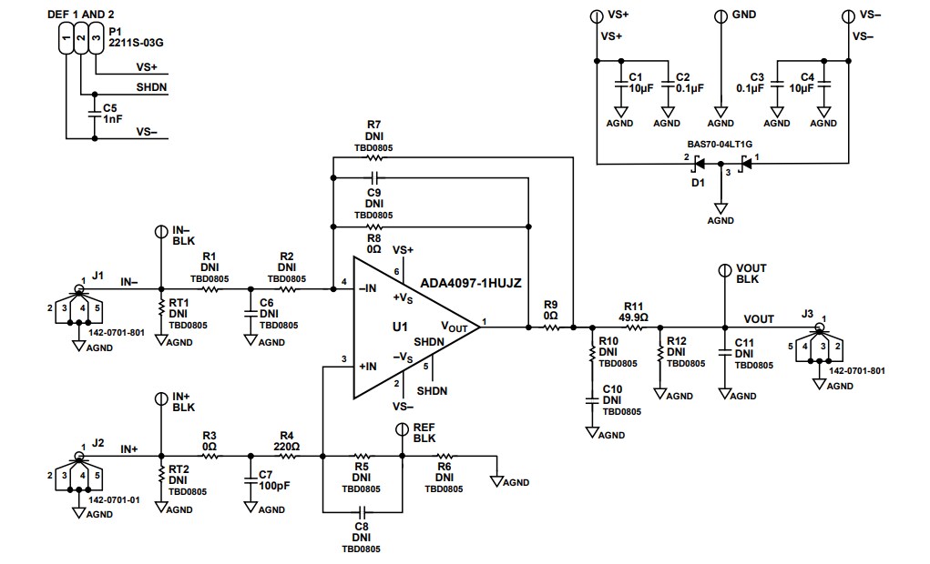
Schematic
เผยแพร่แล้ว: 2564-04-06
| อัปเดตแล้ว: 2566-04-13
