Maxim MAX98355A/MAX98355B Audio Amplifiers
Maxim MAX98355A/MAX98355B PCM Input Audio Amplifiers

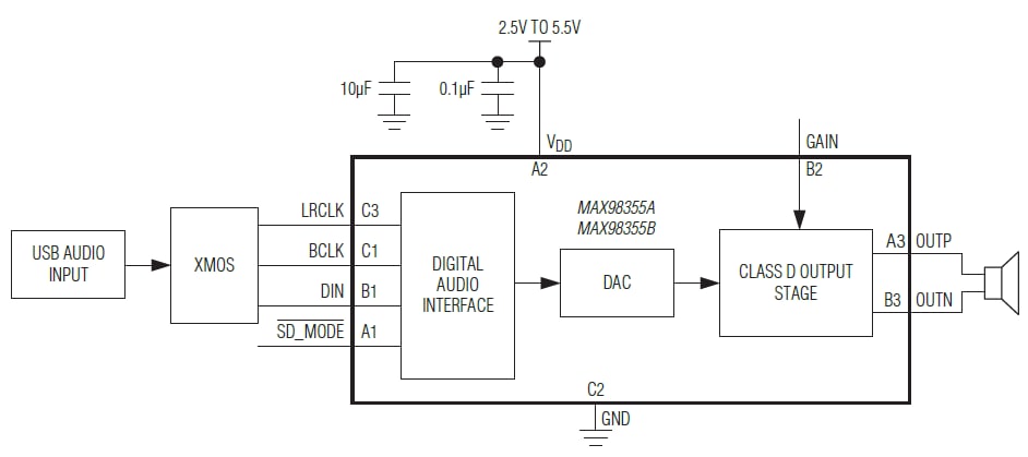
Maxim Integrated's MAX98355A/MAX98355B Audio Amplifiers are digital pulse-code modulation (PCM) input Class D power amplifiers that provide Class AB audio performance with Class D efficiency. Both the MAX98355A and MAX98355B ICs from Maxim are supported by a highly flexible digital audio interface, with the MAX98355A supporting I²S data, the MAX98355B supporting left-justified data, and both ICs supporting time division multiplexed (TDM) data. Five selectable gain settings (3dB, 6dB, 9dB, 12dB, and 15dB) set by a single gain-select input (GAIN) are available with the MAX98355A and MAX98355B ICs, and the digital audio interface accepts sample rates ranging from 8kHz to 96kHz for all supported data formats.  These flexible ICs eliminate the need for the external MCLK signal that is usually needed for PCM communication, thus reducing EMI and possible board coupling issues as well as reducing the size and pin count of the ICs.  The MAX98355 Evaluation Kit (EV), a fully assembled and tested PCB that evaluates the MAX98355 PCM digital input Class D power amplifier, operates from a single 2.5V to 5.5V DC power supply and can deliver 3.2W into a 4Ω load.

Maxim MAX98355A/B Audi Amplifiers

View Product List

MAX98355A/B IC Features
  • Single-supply operation (2.5V to 5.5V)
  • 3.2W output power into 4Ω at 5V
  • 2.2mA quiescent current
  • 92% efficiency (RL=8Ω, POUT=900mW, VDD=3.7V)
  • 25µVRMS output noise (AV=15dB)
  • Low 0.013% THD+N at 1kHz
  • No MCLK required
  • Sample rates of 8kHz to 96kHz
  • Supports left, right, or (left + right)/
    2 outputs
  • Sophisticated edge rate control enables filterless Class D outputs
  • 77dB PSRR at 217Hz
  • Low RF susceptibility rejects TDMA noise from GSM radios
MAX98355 Evaluation Kit Features
  • 2.5V to 5.5V single-supply operation
  • Only a single external component (VDD capacitor) required in many applications
  • I²S, Left-Justified, or TDM input
  • Five selectable gains
    (3dB, 6dB, 9dB, 12dB, and 15dB)
  • No MCLK required
  • Sample rates of 8kHz to 96kHz
  • Audio channel select (Left, Right, or Left + Right)/2)
  • Filterless Class D outputs
  • Optional Class D output filters for ease of evaluation
  • Low-power shutdown mode
  • Low RF susceptibility rejects TDMA noise from
    GSM radios
  • Extensive click-and-pop reduction circuitry
Applications
  • Cellular phones
  • Tablets
  • Portable media players
  • Notebook computers
Part Number VSUPPLY
(V)
Input
Type
Channels Fixed Gain
(dB)
PSRR
(dB) min
Interface Operating
Temperature
MAX98355A
New!

2.5 to 5.5 PCM 1
3
6
9
12
15
77 I²S TDM -40 to +85ºC
MAX98355B
2.5 to 5.5 PCM 1
3
6
9
12
15
77 Left-Justified TDM
-40 to +85ºC
MAX98355EVKIT#
2.5 to 5.5
PCM
-
3
6
9
12
15
-
-
-

MAX98355 Block Diagram


MAX98355 Eval Kit Block Diagram


  • Maxim Integrated
เผยแพร่แล้ว: 0544-01-01 | อัปเดตแล้ว: 0544-01-01